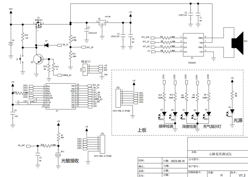
1.充气时:要保证在不按压状态下,LED4绿色亮,位置公差:+/-3mm
2.电池的容量要求,需保证产品待机2000小时和工作30小时
3.按钮开关打开状态时,产品在不按压超过3-5分钟时,进入待机状态。可增加震动开关进行唤醒

1.充气时:要保证在不按压状态下,LED4绿色亮,位置公差:+/-3mm
2.电池的容量要求,需保证产品待机2000小时和工作30小时
3.按钮开关打开状态时,产品在不按压超过3-5分钟时,进入待机状态。可增加震动开关进行唤醒
4. 按压频率技术要求:
合格:100-120次 /分钟, 0.5-0.6s/次,测试合格时:LED2 绿色亮
按压过快:>120次 /分钟, <0.5s/次,测试按压过快时:LED2 红色亮,语音:按压过快
按压过慢: < 100次 /分钟, >0.6s/次,测试按压过慢时:LED2 红色亮,语音:按压过慢
5. 按压深度技术要求:
合格:4-6cm, 测试合格时:LED3 绿色亮
按压过量:>6cm,测试按压过量时:LED3 红色亮,语音:按压过量
按压过慢: < 4cm,测试按压不足时:LED3 红色亮,语音:按压不足
1、包含4个LED:
LED1:白,光源(感应光敏电阻);LED2:红,绿,检测按压频率;LED3:红,绿,检测按压深度;
LED4:绿,检测充气位置;


