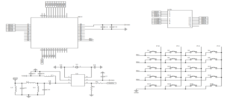
1、8位CPU内核,4*16程序存储器空间,TQFP48封装
2、电阻型 LCD,4*24(1/4 占空比,1/3 偏压)

1、8位CPU内核,4*16程序存储器空间,TQFP48封装
2、电阻型 LCD,4*24(1/4 占空比,1/3 偏压)

1、该项目为智能马桶遥控器,可轻松操作使用功能
2、臀洗:操控马桶臀部清洗专用喷嘴喷出温水,充分清洗臀部
3、妇洗:马桶专为女性日常卫生而设计,遥控器控制马桶的女性专用的喷嘴,使其喷出
温水,精心清洗,防止细菌感染
4、水压加减:控制马桶的水压,加减按键让使用者找到合适的水压,增强使用感
5、同时可以根据使用者个人喜好,调节水温、座温和风温
6、遥控器带有翻盖,翻圈,自动清洁功能,同时可以根据客户有求增加功能
7、带LCD屏显示直观

1、工作电压:1.8V~3.6V
2、低功耗,超长待机,遥控距离远且稳定


