
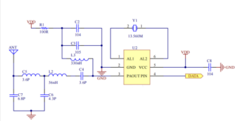
XP08片内集成了PLL 和功率放大器,其中PLL为发射机提供载波信号,XP08中的PLL的工作频点较低(433M和315M),采用的是环形振荡器提供的本振信号,环路中采用的固定的分频电路,并内置环路滤波器,整体的功耗控制在 1mA 以下。功率放大器将输入信号进行功率放大,采用漏极开路输出,外接扼流电感结构。应用时采用π型窄带匹配网络,提高谐波抑制,保证输出信号功率大于10dBm。XP08用 SOT23-6封装。

工作电压范围宽+2.1V~+5V
工作频率范围宽 300MHz~450MHz
工作电流小
输出功率最高可达12dBm
在关断模式下消耗电流小于 1uA
工作温度范围-40℃~+85℃
仅需极少的外围元器件
工作时外接晶体振荡器

遥控门禁系统
胎压监测设备
遥控风扇、照明开关
无线传感数据传输










