ME6241系列线性低压差稳压器(LDO)采用一个配置NMOS功率管的电压跟随器。这种拓扑结构对输出电容器值和ESR相对不敏感,因此允许多种负载配置。即使使用较小的1µF陶瓷输出电容器,负载瞬态响应也非常出色。NMOS拓扑结构还可实现超低压差、反向电流阻断。ME6241系列采用先进的工艺,精度高,同时具有极低的压差电压和接地引脚电流。芯片具有温度保护和过流保护功能,包括折返电流限制保护功能。未启用时的芯片电流功耗低于20nA,非常适合便携式应用。
该芯片可在2.2V至5.0V的输入电压范围内工作。输入电压范围为芯片提供了足够的电压裕度,使其具有稳压输出。输入电源必须稳压良好。如果输入电源有噪声,低ESR输入电容有助于改善输出噪声性能。
产品特点
器件温度:-40°C 至 85°C 环境工作温度范围
无输出电容或使用1µF以上陶瓷输出电容器时保持稳定
输入电压范围:2.2V至5.0V
极低压降电压:1A时130 mV(典型值)
即使仅使用1µF输出电容器,也能有出色的负载瞬态响应
NMOS拓扑提供低反向漏电流
初始精度1%
全电压、负载和温度下精度3%
关断模式下的静态电流小于20nA(典型值)
温度保护和电流限制可提供故障保护
提供多种输出电压版本
可调输出电压:1.2V至4.5V
应用场合
> 用于 DSP、FPGA、ASIC 和微处理器负载点调节
> 开关电源的后期调节
> 便携式和电池供电设备
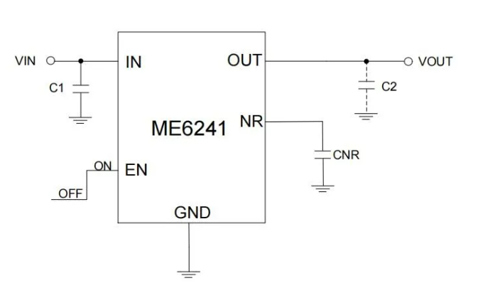
典型应用电路


相关参数
